办事指南
您当前所在的位置: 首页 >> 办事指南 >> 正文

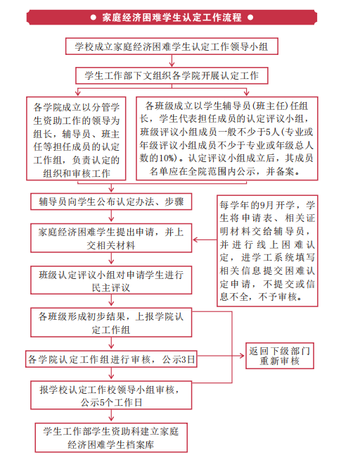
家庭经济困难学生认定工作流程

发布日期:2023-09-07  


友情链接: 开云kaiyun官方网站官网 开云kaiyun官方网站易班平台

版权所有:开云·体育(kaiyun)官方网站 -KaiYun Sports学生工作部(人民武装部合署)

联系地址:广西柳州市鱼峰区新柳大道99号

联系电话:0772-3517927

                 0772-3517131